时间:2020-04-27
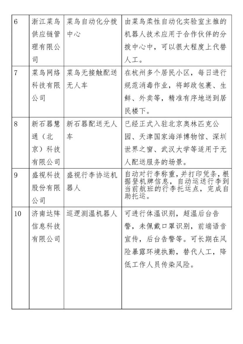
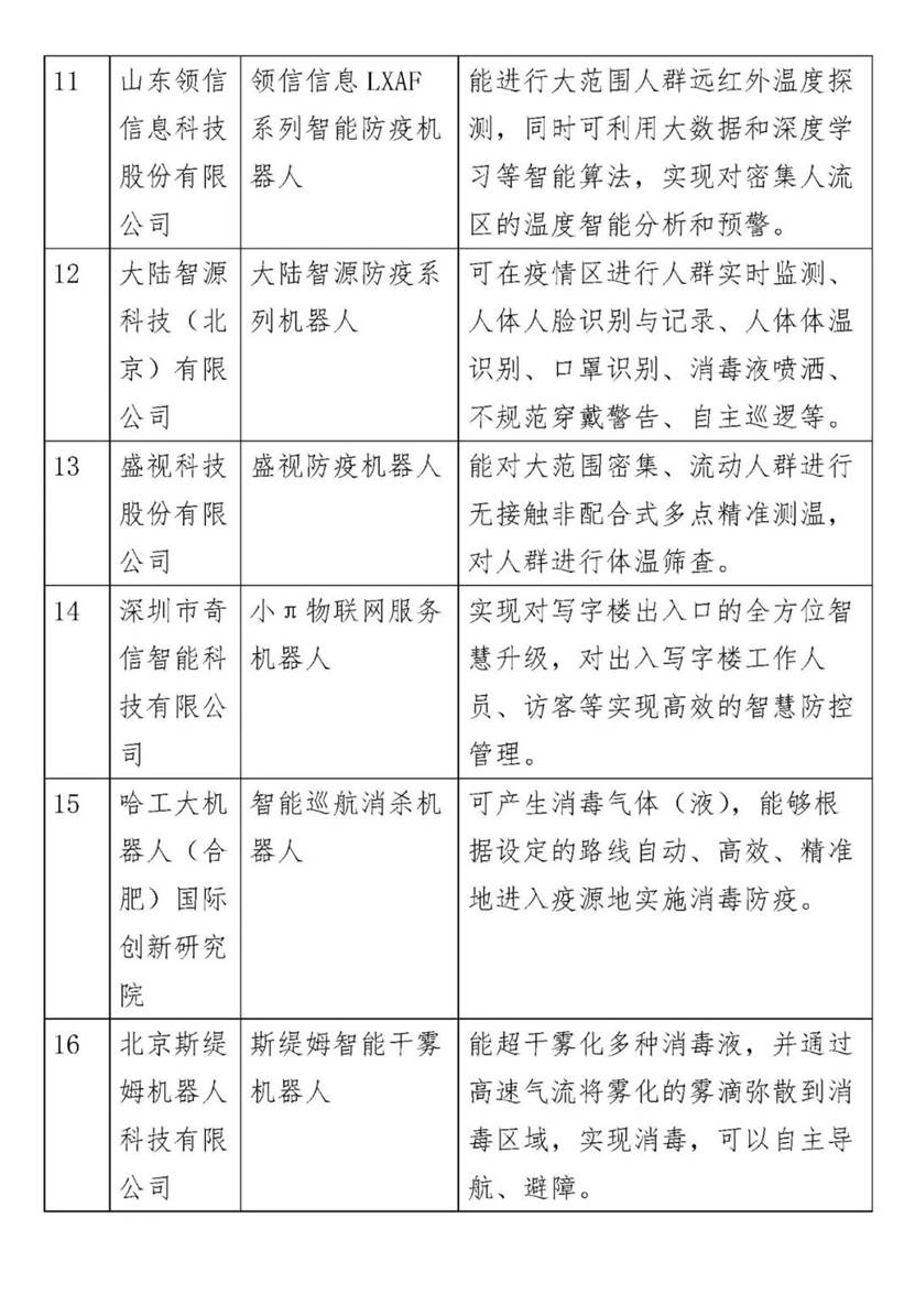
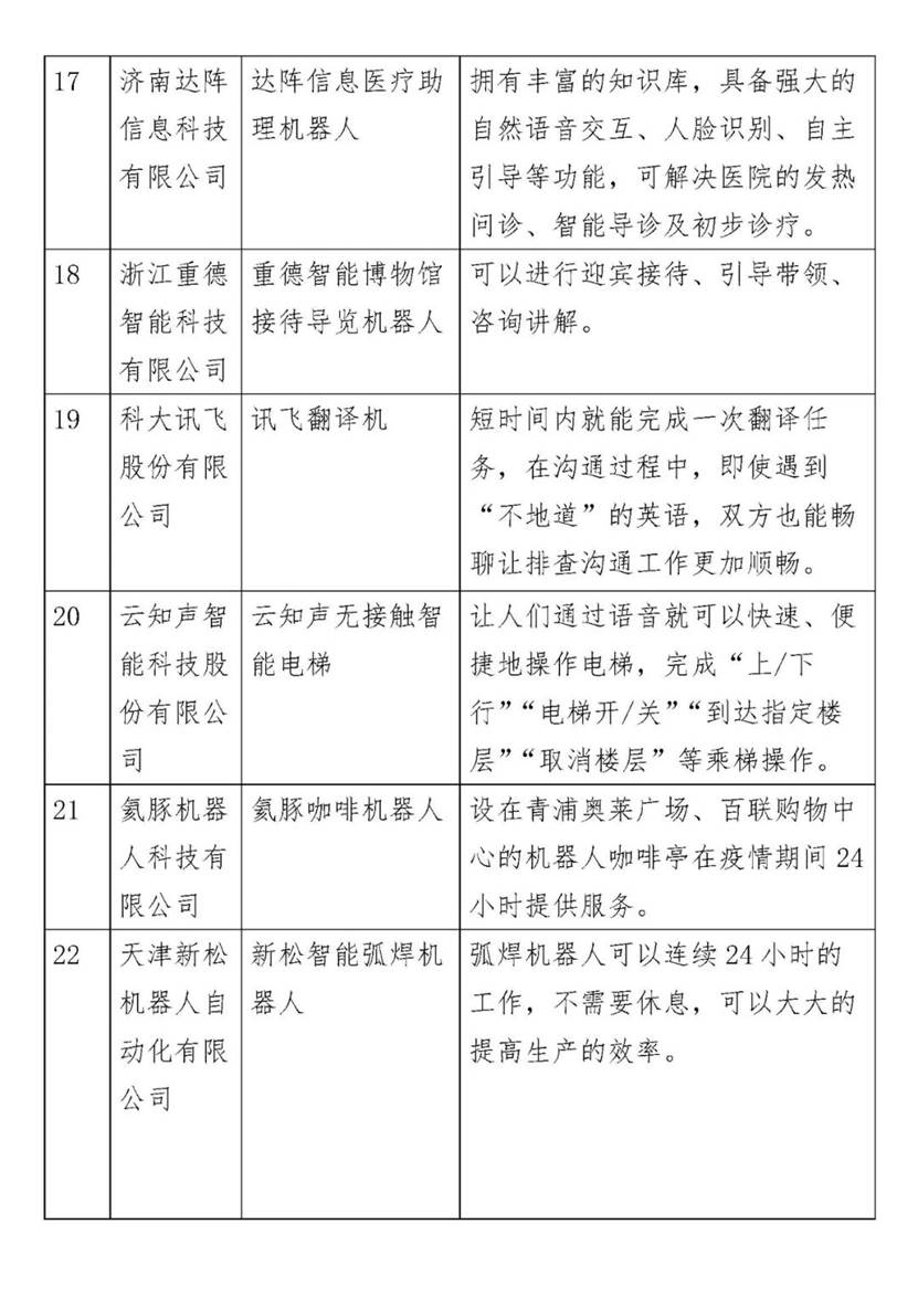
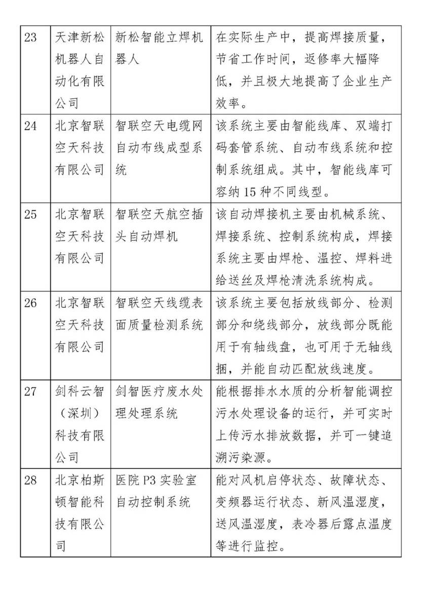
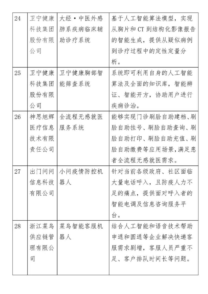
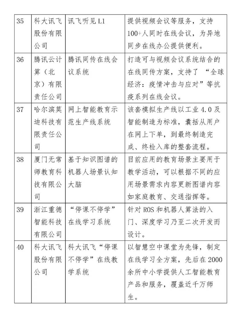
近日,《机器人技术支撑服务复工复产应用案例推荐目录(第一批)》、《人工智能技术支撑服务复工复产应用案例推荐目录(第一批)》陆续发布。两个目录共推荐应用案例70项,其中机器人技术应用案例共计30项。
为贯彻落实党中央、国务院的决策部署,落实工业和信息化部《关于运用新一代信息技术支撑服务疫情防控和复工复产工作的通知》精神,全力实现疫情防控阻击战和经济社会发展目标任务的双胜利,从2月底开始,世界机器人大会组委会秘书处、伟德国际app苹果版分别举办了“机器人技术支撑服务复工复产应用案例征集活动”、“人工智能技术支撑服务复工复产应用案例征集活动”两项活动。
自征集活动启动以来,各方投报踊跃。在世界机器人大会组委会秘书处、伟德国际app苹果版的组织下,经过多轮筛选和专家评审,终于遴选出《机器人技术支撑服务复工复产应用案例推荐目录(第一批)》等两个推荐目录,并公开发布。
推荐目录的遴选过程科学、严谨,入选案例应用场景丰富、切合生产实际情况。推荐目录的发布必将为各行业复工复产、实现跨越式发展贡献力量。
附件:
机器人技术支撑服务复工复产应用案例推荐目录(第一批)






人工智能技术支撑服务复工复产应用案例推荐目录(第一批)








联系方式:
联系人:任宇子
联系电话:010 68600690
联系邮箱:renyuzi@cie-info.org.cn
来源:世界机器人大会