首页
1946伟德国际源自英国始于1946
伟德app安卓版下载教程视频
BETVLCTOR伟德在线最新网站
BETVlCTOR网页版
联系我们
媒体相关
中
|
EN
我要参赛
首页
BETVlCTOR网页版
大赛公告
BETVlCTOR手机登录
betvlctor登录网站
我要参赛
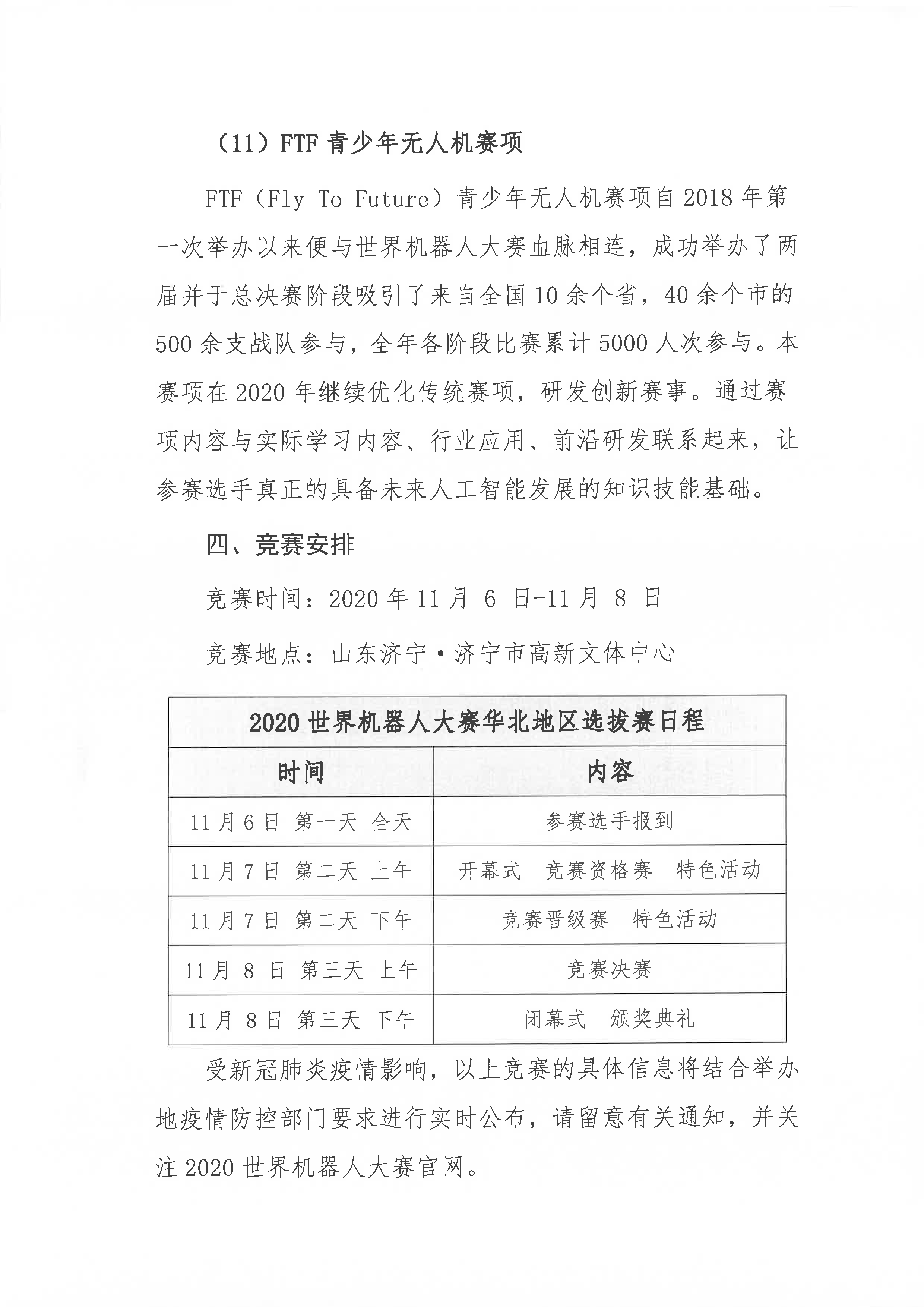
大赛通知
大赛公告
大赛新闻
大赛成绩
资料下载
关于2020世界机器人大赛华北地区选拔赛竞赛规程的说明
时间:2020-09-29
BETVLCTOR伟德网页登录
论坛开票退款说明
BETVLCTOR伟德中文网站